Share
mineral processing plant from quarry mining llc

الصفحة الرئيسية  >  المنتجات والخدمات  >  الهندسة والتصميم  >  الهندسة الأساسية والتفاصيل

الهندسة الأساسية والتفاصيل

الهندسة
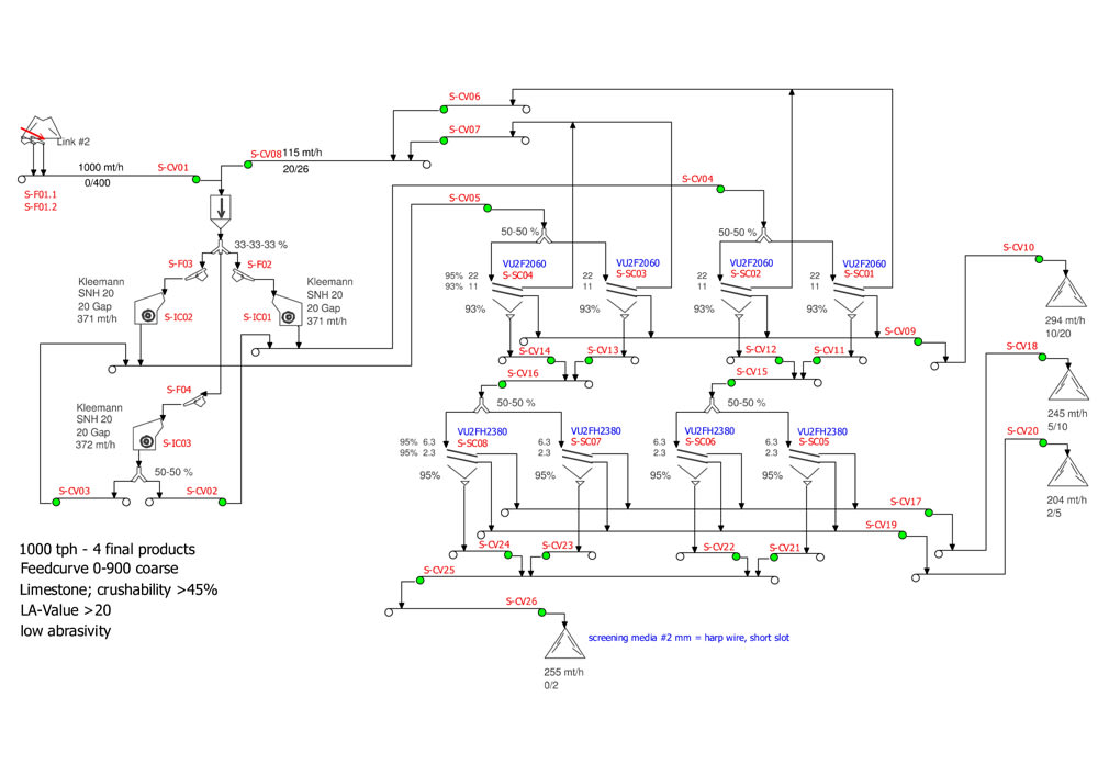
بمجرد اعتماد تصميم العميل، تبدأ المرحلة التالية للهندسة الأساسية. وهذا بالطبع يؤدي إلى وضع التصميم وهندسة الفكرة للمصنع. يقوم فريقنا المكون من خبراء هندسيين أكفاء بالاجتماع وعمل جلسات عصف ذهني مع العميل بشأن احتياجاته الإنتاجية. كما أنهم يقومون بالاستعانة بالمتخصصين من الغير للمساعدة في هذه المرحلة. وبمجرد إتمام مرحلة وضع الأفكار، يتم وضع خرائط التدفق باستخدام برنامج AggFlow القياسي الخاص بالصناعة للمساعدة على تقييم متطلبات الطاقة الاستيعابية المثلى بالنسبة لكافة الآلات.

ويتم استخدام مخرجات خريطة التدفق هذه عندئذٍ لوضع رسومات نظرية للمصنع لتجميع الأطر العامة الأساسية للمكونات الحيوية والهامة للمصنع. وتساعد مرحلة رسم العرض على تحديد الوحدات والمقاييس المختلفة مثل أبعاد الهياكل الحديدية وطول حزام السير وما إلى آخره.

واستناداً على الرسم النظري المفاهيمي، نستطيع من ثم أن نقوم بعمل تحليل هيكلي مسبق على مستوى الخبراء وإجراء تقدير شامل. هذا بالإضافة إلى أننا نقوم بتوفير الأسعار الخاصة بالماكينات والآلات التي يلزم شراؤها من الغير. وبمجرد توفير كافة المدخلات الفنية فإننا نقوم بتقديم طلب مبني على البحث الجيد بالنسبة للأسعار المقدمة للعميل.

ومن أجل التلخيص، تشمل المرحلة المراحل الفرعية التالية:

مرحلة وضع الأفكار

وضع خرائط التدفق

رسم مفاهيمي

تحليل هيكلي مسبق

نموذج طلب أسعار من الغير عن الآلات والمعداتالأسعار

 

الهندسة التفصيلية
المرحلة الثانية هي إجراءات أكثر تطوراً وتفصيلاً من أجل المضي قدماً بالمشروع نحو الإنجاز الناجح. واستناداً إلى الرسومات وخرائط التدفق المفاهيمية والنظرية، يتم وضع مستوى أكثر تفصيلاً من الرسومات الهيكلية العامة. وبالتوازي، يعمل متخصصو الترشيح على تجميع آليات أعمال توصيل الأنابيب. كما أن التحليل الهيكلي المسبق يعمل أيضاً على تشكيل الأساس لتحليل هيكلي نهائي. ويتم إنجاز هذا الأمر باستخدام برنامج FEM. في نفس الوقت يتم تحويل أسعار الشراء من موردي الغير إلى إدارة المشتريات من أجل الحصول على الموافقة والاعتماد بشأن المشتريات.

بمجرد توافر كل شيء واعتماده نقوم ببدء وضع تصاميم التصنيع متبوعة خطط وضع الأساسات والأحمال. وعادة ما يتم هذا من خلال تقديم خطط أحمال للعميل بتقديم خطط أحمال للعميل ورسومات التجميع لفريق التشييد. ويتم توثيقها جميعها في نهاية الأمر من أجل الرجوع لها في المستقبل.

للتلخيص، تشمل المرحلة المراحل الفرعية التالية:

رسومات نهائية للإطار العام

تجميع أعمال تركيبات الأنابيب

تحليل هيكلي نهائي

إطلاع إدارة المشتريات بالأسعار التي يقدمها الغير

رسومات تصنيع ورشة العمل

مخططات التأسيس

رسومات التجميع

استكمال الوثائق والمستندات من أجل الرجوع لها في المستقبل

wiring diagramfor limestone crushing - stone crasher